1. Full adder

2. Ripple carry adder

예) 32-bit ripple carry adder
- Carry delay: 하나의 stage마다 2 gate delays
- Total delay: (2*32) gate delays = 64 gate delays
3. Carry lookahead adder

예) 32-bit carry lookahead adder
- 4-bit 단위로: 1 gate delay + 2 gate delays
: 4-bit 단위로 gi, pi 계산 (1 gate delay) + C0가 도착한 후 gi, pi를 이용하여 C1~C4 동시에 계산 (2 gate delay) - Total delay = 3*(32/4) gate delays = 24 gate delays
4. Ripple/Lookahead Adder

예) 32-bit ripple/lookahead adder
- 1 gate delay
4-bit 단위로: 2 gate delays - Total delay = 1 + 2*(32/4) gate delays = 17 gate delays
5. Group Carry-Lookahead


예) 32-bit group carry-lookahead adder
- Generating pi, gi: 1 gate delay
- Generating Pi, Gi: 2 gate delays
- Generating C4: 2 gate delays
--> Total delay = 5 gate delays
ALU (Arithmetic Logic Units)

Constructing ALU - First Cut

▶ Full Adder (FA) - INVERT B
: Ai ? Bi ? Ci = Ci+1
- Ai: 그대로 들어간다.
- Bi: INVERT B 값에 따라 그 값이 바뀌어서 들어간다.
(INVERT B == 0이면 B, INVERT B == 1이면 !B) - Ci: carry-in
- Ci+1: carry-out
- Si: Full Adder 계산 결과
▶ MUX - SELECT
: SELECT bit에 의해 Ai와 Bi에 대해 어떤 연산을 할 지 결정한다.
- SELECT == 00(0) --> A*B
- SELECT == 01(1) --> A+B
- SELECT == 10(2) --> FA 값; Si
- SELECT == 11(3)
ALU Design

: ALU 여러 개를 붙여서 하나의 ALU를 만든다.
Overflow Detection in ALUs

: ALU31에서 C(i+1) =/= Ci이면, overflow가 발생한 것이다.
- OFLO: C(i+1) XOR Ci
- OFLO == 0: overflow 발생x
- OFLO == 1: overflow 발생o
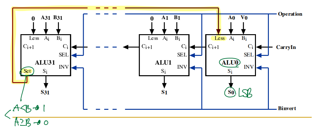
Supporting the MIPS slt Instruction
slt $s0, A, B # if(A < B), $s0 = 1; else, $s0 = 0;
slt 연산에서는 (A < B)인지 아닌지를 확인해야 한다.
(A - B) 뺄셈 연산을 통해 확인할 수 있다.
- A - B = A + (2's complement of B)

▶ Lessi
: 32-bit 중 LSB를 통해 A<B인지 아닌지를 결정한다.
- Set "Lessi" to "00...01" when (A - B < 0) --> Bit 0 = 1;
▶ MUX - SELECT
: SELECT bit에 의해 Ai와 Bi에 대해 어떤 연산을 할 지 결정한다.
- SELECT == 00(0) --> A*B
- SELECT == 01(1) --> A+B
- SELECT == 10(2) --> FA 값; Si
- SELECT == 11(3) --> slt A, B

- Set: A-B의 MSB
--> Set = 1이면, A-B<0이라는 뜻! --> Lessi = 00...01로 설정한다.
▷ 결론: A<B이면, Set = 1, Lessi = 00...01이다.
Final Result: ALU Function

- ALU Operation (ALU control input): 어떤 연산을 할 지 결정하는 bit
--> 결과:
- Result: 정상 계산
- Overflow: overflow가 발생하면, Overflow = 1;
- Zero: 계산 결과가 0이면, Zero = 1;
Multiplication

Multiplier Hardware
- Sequential (이것만 배웁니다.)
- Combinational
Sequential Multiplier - 1st Version

Sequential Multiplier - 2nd Version

Sequential Multiplier - 3rd Version

Multiply Instructions in MIPS
▶ MIPS adds new registers for product results:
- Hi: upper 32 bits of product
- Lo: lower 32 bits of product
▶ MIPS multiply instructions:
mult $s0, $s1
multu $s0, $s1
▶ Accessing Hi, Lo registers:
mfhi $s1 # Hi
mflo $s1 # Lo
SBY 6-2
1. What are the delays estimates for
1) 16-bit ripple carry adder
2) 16-bit ripple/lookahead adder (stringing together 4-bit carry-lookahead adder)
3) 16-bit group-lookahead adder?
1) 2 gate delays/bit --> 32 gate delays
2) 1 gate delay + 2 gate delays/4 bits --> 1 + 2*(16/4) = 9 gate delays
3) (1 + 2 + 2) gate delays = 5 gate delays
'Computer Architecture > 컴퓨터구조[01]' 카테고리의 다른 글
| [컴퓨터구조] 4. The Processor (1) (0) | 2023.10.22 |
|---|---|
| [컴퓨터구조] 3. Arithmetic for Computers (4) (0) | 2023.10.22 |
| 2. 컴퓨터 언어 (0) | 2023.10.17 |
| [컴퓨터구조] 3. Arithmetic for Computers (2) (0) | 2023.10.09 |
| [컴퓨터구조] 3. Arithmetic for Computers (1) (0) | 2023.10.09 |